Instance Verification Kit (IVK)
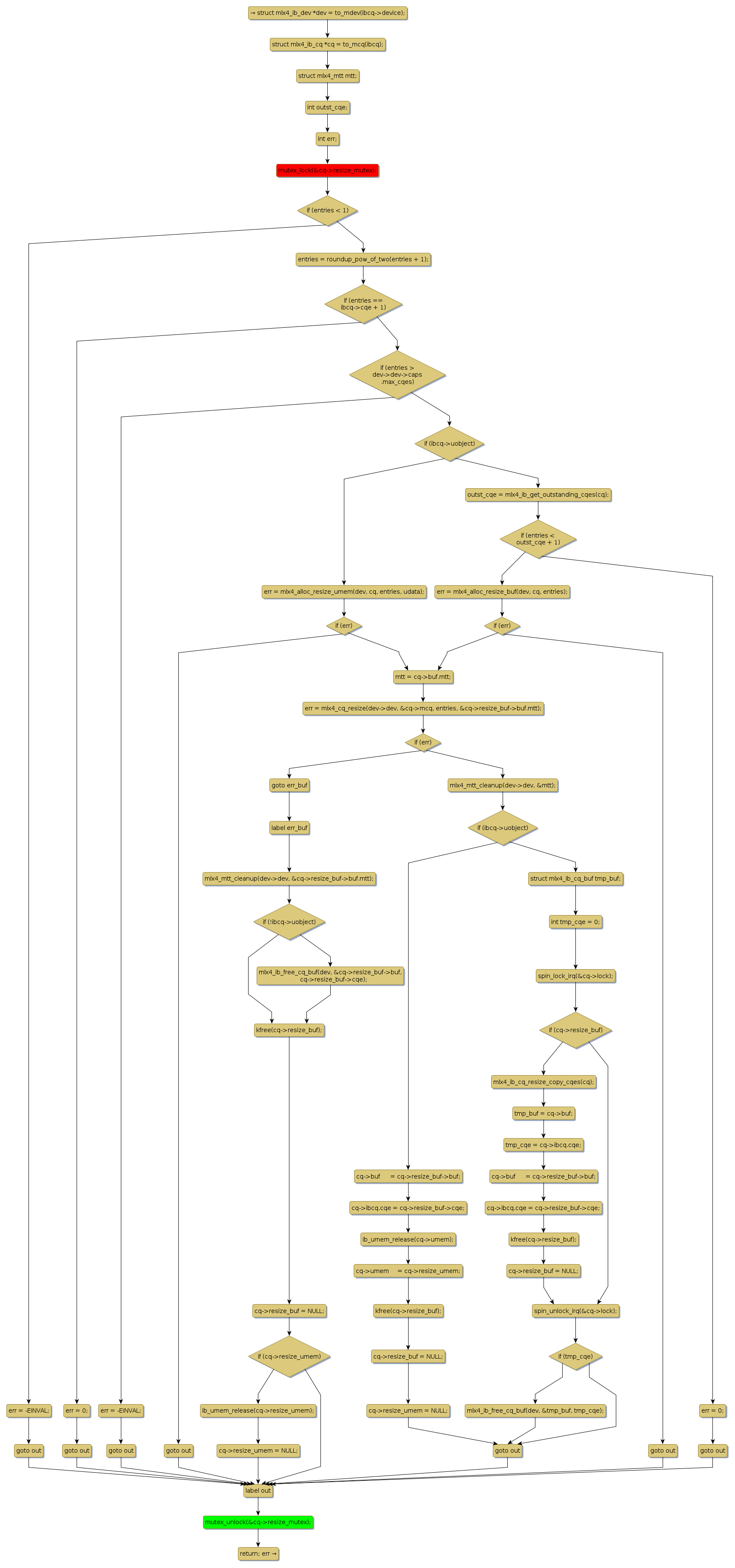
mutex lock @ [9023+30+/linux-3.19-rc1/drivers/infiniband/hw/mlx4/cq.c]
Instance Signature: resize_mutex
|
The Matching Pair Graph:
|
|
Function Name
|
Control Flow Graph (CFG)
|
Events Flow Graph (EFG)
|
Source Correspondence
|
|
mlx4_ib_resize_cq
|
|
|
[8807+17+/linux-3.19-rc1/drivers/infiniband/hw/mlx4/cq.c]
|